信息安全专属知识库
背景
日常工作中,收藏了一些优质的公众号文章,等到第二天想再看时,发现文章因为种种原因已经删除了,到处也找不到备份!!!
基于此,萌生了备份公众号文章的念头,但既然都备份了,且空间占用也不小,还是尽量得让它更有价值,所以干脆做个AI知识库!
那有没有能 “投喂” 个人文件、自动搭建专属 AI 知识库的工具呢,肯定是有的,还很多。
因为懒,所以提了3个需求:
- 一是必须接入 DeepSeek-R1 深度思考大模型
- 二是操作要足够简单,哪怕是没有相关经验的人,也能快速搭建起个人 AI 知识库
- 三是成本足够低
最终我选择了腾讯旗下的 AI 产品:ima.copilot
使用
目前知识库已容纳了17000+篇安全公众号的文章,非工作日尽量每日更新,可随意查看、询问和总结。

使用举例如下
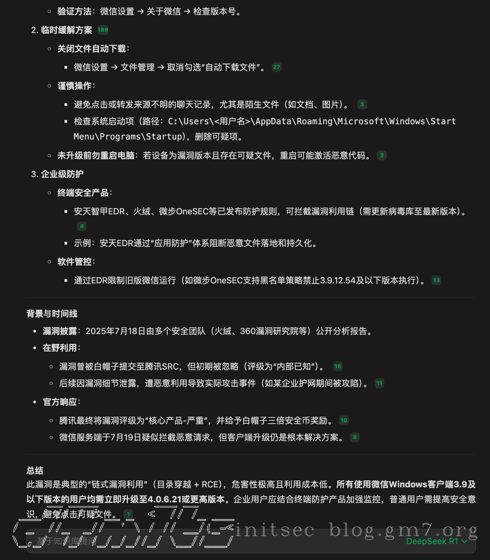
微信最新的RCE是什么?详细介绍一下。


AI安全如何测试?


给我来10条渗透测试技巧

2025hw期间,有什么有趣的事情吗?

更多使用,等你发现!
如何加入
点击链接直接加入:https://ima.qq.com/wiki/?shareId=db2dbce52e597182867fbd79672e763fca9fb19ac7c7804d3b79afc3254918a0
也可选择扫码快速加入:

反馈
若有高质量的微信公众号未纳入备份清单中,请随时联系我!